Ðû²¼Ê±¼ä£º2020-11-19µã»÷£º3042
10ÔÂ23ÈÕ£¬Ö¤¼à»áÅú×¼ÉÏÆÚÄÜÔ´¿ªÕ¹¹ú¼ÊÍÆÚ»õÉúÒ⣬ºÏÔ¼×Ô2020Äê11ÔÂ19ÈÕÕýʽ¹ÒÅÆÉúÒâ¡£¹ú¼ÊÍÆÚ»õ½«×÷Ϊ¾³ÄÚÌØ¶¨Æ·ÖÖ£¬½ÓÄÉ¡°¹ú¼Êƽ̨¡¢¾»¼ÛÉúÒâ¡¢±£Ë°½»¸î¡¢ÈËÃñ±Ò¼Æ¼Û¡±µÄģʽ£¬***ÒýÈë¾³ÍâÉúÒâÕß¼ÓÈë¡£
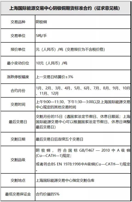
ÉÏÆÚÄÜÔ´ËùÐû²¼¹ú¼ÊÍÆÚ»õºÏÔ¼ÉÏÊйÒÅÆ»ù×¼¼Û£¬BC2103£¬BC2104£¬BC2105£¬BC2106£¬BC2107£¬BC2108£¬BC2109£¬BC2110£¬BC2111ºÏÔ¼µÄ¹ÒÅÆ»ù×¼¼ÛΪ47680Ôª/¶Ö¡£
Ò»¡¢º£ÄÚ***ÄâÒÔ¡°Ë«ºÏÔ¼¡±Ä£Ê½ÔËÐеĹú¼Ê»¯ÆÚ»õºÏÔ¼
ÖµµÃ×¢ÖØµÄÊÇ£¬¹ú¼ÊÍÆÚ»õÊǺ£ÄÚ***ÄâÒÔ¡°Ë«ºÏÔ¼¡±Ä£Ê½ÔËÐеĹú¼Ê»¯ÆÚ»õºÏÔ¼£¬¼´ÔÚ±£´æÉÏÆÚËùÍÆÚ»õÎȹ̵Ļù´¡ÉÏ£¬ÒÔÌØ¶¨Æ·ÖÖģʽÔÚÉÏÆÚÄÜÔ´ÉÏÊйú¼ÊÍÆÚ»õ¡£
¾ÝÉÏÆÚÄÜÔ´Ïà¹ØÈÏÕæÈËÏÈÈÝ£¬ÍƳö¹ú¼ÊÍÆÚ»õÊǼá¾ö¹á³¹Âäʵϰ½üƽ×ÜÊé¼Ç¡°Öð²½ÐγÉÒÔº£ÄÚ´óÑ»·ÎªÖ÷Ìå¡¢º£ÄÚ¹ú¼Ê˫ѻ·Ï໥Ôö½øµÄÐÂÉú³¤ÃûÌá±Õ½ÂÔ°²ÅŵÄÖ÷ÒªÐж¯¡£
¹ú¼ÊÍÆÚ»õÉÏÊк󣬽«ÓëÉÏÆÚËùÍÆÚ»õÒ»Æð£¬ÒÔ¡°Ë«ºÏÔ¼¡±·þÎñ¡°Ë«Ñ»·¡±£¬¼ùÐÐÆÚ»õÊг¡¶ÔÍ⿪·ÅÕ½ÂÔ£¬Ò»Ö±ÔöÇ¿ÆÚ»õÊг¡·þÎñʵÌå¾¼ÃÄÜÁ¦¡£
¹ú¼ÊÍÆÚ»õ¼ÛÇ®¿ÉÒÔ¸üÖ±½ÓµØ·´Ó¦È«ÇòÏÖ»õÊг¡ÌØÊâÊÇÔ¶¶«Ê±Çø¹ú¼ÊÊг¡µÄ¹©ÐèÇéÐΣ¬ÔöÇ¿ÎÒ¹úÍÐÐÒµµÄÒé¼ÛÄÜÁ¦ºÍ¹ú¼Ê¾ºÕùÁ¦¡£
¶þ¡¢¹ú¼ÊÍÆÚ»õÍÆ³öÌõ¼þ³ÉÊì
¾ÝÏàʶ£¬ÏÖÔÚÖйúÊÇÈ«Çò***´óµÄ¾«Á¶ÍÉú²ú¡¢ÏûºÄºÍÈë¿Ú¹ú¡£¾ÝÖйúÓÐÉ«½ðÊô¹¤ÒµÐ»áºÍÖйúº£¹ØÍ³¼Æ£¬2019ÄêÎÒ¹ú¾«Á¶ÍÉú²ú978.4Íò¶Ö£¬È«ÇòÕ¼±È41.24%£¬ÏûºÄ1208.0Íò¶Ö£¬È«ÇòÕ¼±È50.72%£¬¾»Èë¿Ú323.4Íò¶Ö£¬¾ù¾ÓÌìÏÂÊ×λ¡£
ÉÏÆÚËùÍÆÚ»õÊг¡ÀúÊ·ÓÆ¾Ã£¬ÔËÐÐÆ½ÎÈ£¬ÔÚÖÎÀíΣº¦¡¢·¢Ã÷¼ÛÇ®ºÍÉèÖÃ×ÊÔ´µÈ·½ÃæÊ©Õ¹ÁËÖ÷ÒªµÄÊг¡¹¦Ð§¡£¡°ÉϺ£¼ÛÇ®¡±ºÍ¡°Â׶ؼÛÇ®¡±Ï໥ָµ¼£¬ÉÏÆÚËùÒѳÉΪ¹ú¼ÊÍÐÐÒµ¹«ÈϵÄÈ«ÇòÈý´óͶ¨¼ÛÖÐÐÄÖ®Ò»¡£
½ñÄêÒÔÀ´£¬º£ÄÚÍâ´ó×ÚÉÌÆ·¼ÛÇ®²¨¶¯Ç¿ÁÒ£¬ÆóҵΣº¦ÖÎÀíÐèÇóÐËÍú£¬ÉÏÆÚËù»ù±¾½ðÊôÆÚ»õÉúÒâ¹æÄ£´ó·ùÌáÉý£¬×èÖ¹½ñÄêǰÈý¼¾¶È£¬ÍÆÚ»õ¹²³É½»4116.99ÍòÊÖ£¬Í¬±ÈÔöÌí46.05%£»³É½»½ð¶î9.74ÍòÒÚÔª£¬Í¬±ÈÔöÌí44.61%¡£
ÉÏÆÚËùÍÆÚ»õµÄÓÅÒìÔËÐÐÓëÉÏÆÚÄÜÔ´ÔÓÍÆÚ»õ¡¢20ºÅ½ºÆÚ»õ¡¢µÍÁòȼÁÏÓÍÆÚ»õµÈÒÑÉÏÊеĹú¼Ê»¯Æ·Öֵį½ÎÈÔËÐÐΪ¹ú¼ÊÍÆÚ»õµÄÉÏÊÐÌṩÁËÂÄÀúÓë»ù´¡¡£
Èý¡¢¹ú¼ÊÍÆÚ»õÍÆ³ö×¼±¸³ä·Ö
10ÔÂ16ÈÕ£¬ÉÏÆÚÄÜÔ´¾Í¹ú¼ÊÍÆÚ»õºÏÔ¼¼°Ïà¹Ø¹æÔò¹ûÕæÕ÷ÇóÒâ¼û¡£
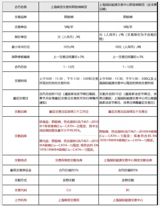
ƾ֤ÏÖÔÚÐû²¼µÄ¹ú¼ÊÍÆÚ»õºÏÔ¼£¨Õ÷ÇóÒâ¼û¸å£©£¬¹ú¼ÊÍÆÚ»õºÏÔ¼ÉúÒⵥλΪ5¶Ö/ÊÖ£¬***С±ä»»¼ÛλΪ10Ôª/¶Ö£¬ÕǵøÍ£°å·ù¶ÈΪÉÏÒ»ÉúÒâÈÕ½áËã¼Û¡À3%£¬***µÍÉúÒâ°ü¹Ü½ðΪºÏÔ¼¼ÛÖµµÄ5%£¬½»¸îµ¥Î»Îª25¶Ö£¬ºÏÔ¼Ô·ÝΪ1¡ª12Ô¡£

´ÓÄ¿½ñÐû²¼µÄÉÏÆÚÄÜÔ´¹ú¼ÊÍÆÚ»õ£¨Õ÷ÇóÒâ¼û¸å£©À´¿´£¬ÓëÉÏÆÚËùÍÆÚ»õÓªÒµ¹æÔò±ÈÕÕ£¬Á½¸öºÏÔ¼¼äÓÐÖî¶àÒìͬµã¡£Ò»·½Ã棬Á½ÕßÔÚÉúÒⵥλ¡¢±¨¼Ûµ¥Î»¡¢***С±ä»»¼Ûλ¡¢ºÏÔ¼Ô·ݡ¢ÉúÒâʱ¼ä¡¢***ºóÉúÒâÈÕ¡¢½»¸îµ¥Î»¡¢Ì×ÆÚ±£ÖµÉúÒâºÍÌ×ÀûÉúÒâ¶î¶ÈµÄÉêÇëʱ¼ä¡¢½»¸î½áËã¼Û¼òÖ±¶¨µÈ·½ÃæÏàͬ¡£ÁíÒ»·½Ã棬Á½ÕßÔÚ¼ÛÇ®¼ÄÒå¡¢½»¸îÆ·¼¶¡¢½»¸î·½·¨¡¢½»¸îÈÕÆÚ¡¢ÔËÐвî±ð½×¶ÎµÄ³Ö²ÖÏÞ¶î¡¢ÉúÒâ´úÂëµÈ·½Ãæ±£´æ²î±ð¡£

ͬʱ£¬ÔÚÉÏÆÚÄÜÔ´ÏÖÓÐÓªÒµ¹æÔò¿ò¼ÜÏ£¬Ëæ×Źú¼ÊÍÆÚ»õºÏÔ¼µÄÒýÈ룬¹æÔò²ãÃæµÄÐÞ¶©Ö÷ÒªÌåÏÖÔÚËĸö·½Ã棺һÊÇÐÂÉÏÊкÏÔ¼¼°¸½¼þ£»¶þÊÇ¡¶ÉúÒâϸÔò¡·ÖÐÐÂÔöÒ»Õ£¬ÎªÒõ¼«ÍÆÚ»õµÄÌ×±£ºÍÌ×Àû£»ÈýÊÇ¡¶½»¸îϸÔò¡·ÖÐÐÂÔöÒ»Õ£¬ÎªÒõ¼«ÍÆÚ»õµÄ½»¸î£¬Éæ¼°Èë¡¢³ö¿â»®¶¨£¬½»¸îÆ·ÖÎÀí¡¢½»¸î½áËã¼Û¼òÖ±¶¨µÈ£»ËÄÊÇ¡¶Î£º¦¿ØÖÆÖÎÀíϸÔò¡·ÖÐÐÂÔöÒ»Õ£¬ÎªÒõ¼«ÍÆÚ»õµÄ·ç¿Ø²ÎÊý¡£
10ÔÂ21ÈÕ£¬ÉÏÆÚÄÜÔ´Ðû²¼Í¨Öª³Æ£¬½«ÓÚ2020Äê10ÔÂ26ÈÕ£¨ÖÜÒ»£©ÖÁ2020Äê11ÔÂ6ÈÕ£¨ÖÜÎ壩¿ªÕ¹¹ú¼ÊÍÆÚ»õ·ÂÕæÉúÒâ¡£10ÔÂ23ÈÕ£¬ÉÏÆÚÄÜÔ´Ðû²¼¹ØÓÚ¿ªÕ¹¹ú¼ÊÍÆÚ»õ×öÊÐÉÌÕÐļÊÂÇéµÄ֪ͨ¡£
ÉÏÆÚÄÜÔ´Ïà¹ØÈÏÕæÈËÌåÏÖ£¬ÉÏÆÚÄÜÔ´½«ÔÚÖйúÖ¤¼à»áµÄͳһ°²ÅÅÏ£¬¼ÌÐø×öºÃ¸÷ÏîÉÏÊÐ×¼±¸ºÍºóÐøî¿ÏµÊÂÇ飬ÇÐʵÍêÉÆÊг¡î¿ÏµºÍΣº¦Ìá·ÀÖÆ¶È£¬×öºÃÊг¡ÅàѵºÍͶ½ÌÊÂÇ飬ȷ±£¹ú¼ÊÍÆÚ»õ˳ËìÍÆ³öºÍÎȽ¡ÔËÐС£
ËÄ¡¢¹ú¼ÊÍÆÚ»õÒý·¢Êг¡ÈÈÒé
¹ØÓÚ¼´½«ÉÏÊеĹú¼ÊÍÆÚ»õ£¬Êг¡Âú»³ÆÚ´ý¡£
ÒÔÈËÃñ±Ò¶¨¼ÛµÄ¹ú¼ÊÍÆÚ»õºÏÔ¼µÄÍÆ³ö£¬²»µ«ÎªÆóÒµÖ±½ÓʹÓþ³ÄÚÆ½Ì¨¿ªÕ¹Èë¿ÚÖÊÁÏÓªÒµµÄÌ×ÆÚ±£Öµ¿ª·¢ÁËеÄͨµÀ£¬»¹ïÔÌÁËÖÐÐľ¼Í»·½Ú£¬½µµÍÁËÉúÒⱾǮ¡£Í¬Ê±£¬»¹¿ÉÔÚÒ»¶¨Ë®Æ½ÉÏÓÐÓùæ±Ü»ãÂÊΣº¦¡£
ר¼ÒÒÔΪ£¬ÍƳöÈËÃñ±Ò¼Æ¼ÛµÄ¹ú¼ÊͺÏÔ¼¹ØÓÚʵÌåÐÍÆóÒµ¡¢º£ÄÚÍâµç½âÍÐÐÒµÓëÖйúÔÚ¹ú¼Ê´ó×ÚÉÌÆ·Êг¡ÖеÄְλ¾ßÓÐÖØ´óÒâÒå¡£
ËûÌåÏÖ£¬¹ú¼ÊÍÆÚ»õºÏԼϸÃÜÍŽáÏÖ»õµÄÌØÕ÷£¬½«½øÒ»²½ÌáÉý¡°¾³ÄÚ¹ØÍ⡱µç½âÍÏÖ»õÊг¡µÄ¾³ÄÚÍâ¼ÓÈë¶È£¬ÓÐÀûÓÚÒÔ»îÔ¾µÄÏÖ»õÉúÒâÓ븻×ãµÄÏÖ»õ¿â´æÈ·±£¹ú¼ÒǷȱÔÖÊÁϵÄ×ÊÔ´ÐèÇó£»¹ú¼ÊͺÏÔ¼ÓÐÀûÓÚ¾³ÄÚÉÌÒµÓëÓÃÍÆóÒµµÄÔËӪΣº¦ÖÎÀí£¬¿ÉÒÔ´ó·ù¶È½µµÍ²ÉÏúÇ®±Ò²»Æ¥ÅäµÄ»ãÂÊΣº¦£¬¸ÄÉÆº¬Ë°Íµ¼Öµı£ÖµÊýÄ¿²î±ð£¬²¢½µµÍ×ÜÌåÆóҵΣº¦ÔËÓª±¾Ç®£»¹ú¼ÊͺÏÔ¼ÓÐÖúÓÚ¸üºÃµØÊµÏÖÑÜÉúÆ·Êг¡¶Ôµç½â͵ļÛÇ®·¢Ã÷¹¦Ð§£¬Îª×÷ΪȫÇò***´óµç½âÍÏûºÄÊг¡µÄÖйú¶¨¼Û»°ÓïȨÐγÉÇ¿ÓÐÁ¦µÄÖ§³Ö¡£
½ðÈðÆÚ»õÑо¿ËùËù³¤Íõ˼ȻÒÔΪ£¬¹ú¼ÊÍÆÚ»õÉÏÊÐÖ®ºó£¬½«ÓëÏÖÓÐÍÆÚ»õ¡°²¢¼ÝÆëÇý¡±¡£¡°±£Ë°½»¸î£¬¾»¼ÛÉúÒâµÄģʽ½«Ê¹µÃ¹ú¼ÊÍÆÚ»õ¶¨¼Û¸üÌù½üÍâÑóÍÆÚ»õºÏÔ¼£¬¸»ºñÁËʵÌåÆóÒµÀë°¶¶¨¼Û¡£Í¬Ê±Ò²½«¼ÓËÙÆÚ»õ¹«Ë¾µÄ¹ú¼Ê»¯Éú³¤£¬ÔÚ¾¼ÍÓªÒµ¡¢Î£º¦ÖÎÀí¼°×ʲúÖÎÀíÏÖÓлù´¡ÉÏ£¬ÔöÇ¿¾³Íâ½ðÈÚ·þÎñÄÜÁ¦£¬ÒÔʵÏÖ×ÔÉíµÄתÐÍÉú³¤¡£¡±
Öйú×÷ΪȫÇò***´óµÄ¾«ÍÉú²úºÍÏûºÄ¹ú£¬Ã¿ÄêÐèÒª´ÓÍâÑóÈë¿Ú´ó×ÚÍÖÊÁÏ£¬¶øº£ÄÚÍâͼƼ۷½·¨ÒÔ¼°¹úÓë¹úÖ®¼ä²ÆË°¡¢Íâ»ã¡¢º£¹ØÕþ²ß¡¢½»¸î±ê×¼·½ÃæµÄ²î±ð£¬¸øº£ÄÚÍÆóÒµµÄ¿ç¾³±£Öµ´øÀ´ÁËδ±ã£¬¶ÔÏÖʵµÄ²Ù×÷Ч¹ûÒ²´øÀ´Á˲»È·¶¨¡£¹ú¼ÊÍÆÚ»õµÄÍÆ³ö½«¸üÖ±½ÓµØ·´Ó¦È«ÇòÏÖ»õÊг¡µÄ¹©ÐèÇéÐΣ¬¸üºÃµØ·þÎñÆóÒµ¹ú¼Ê»¯Î£º¦ÖÎÀíÐèÇó¡£
ͬʱ£¬¹ú¼ÊÍÆÚ»õµÄÍÆ³öÄܹ»ÓÐÓÃÔö½øÉÏÆÚËùµÄ¹ú¼Ê»¯£¬ÐγÉͺ£ÄÚÆÚ»õ¡¢ÆÚȨ¡¢ÏÖ»õ²Öµ¥¡¢¹ú¼ÊÆÀ¼ÛµÄÈ«·½Î»¼ÛÇ®×é³Éϵͳ£¬´ó·ù¶ÈÌáÉýÖйú³ÉΪȫÇòͶ¨¼ÛÖÐÐĵľºÕùÁ¦¡£
¹ú¼ÊÍÆÚ»õµÄÍÆ³ö¹ØÓÚÆÚ»õ¹«Ë¾Ò²ÓÐÆð¾¢Ó°Ïì¡£Ê×ÏÈ£¬ÓÐÀûÓÚÎüÒý¾³ÍâͶ×ÊÕß¼ÓÈëÉúÒ⣬À©´ó¿Í»§ÈºÌ壬ͬʱ»¹¿ÉÒÔÔö½øºÍ·þÎñˮƽµÄÌáÉý£»Æä´Î£¬Öª×ã½¹µã¹¤Òµ¿Í»§µÄÉîÌõÀíÐèÇó£¬Ö¸µ¼¿Í»§¾³ÍâÍ·´çµÄº£ÄÚת»¯£»***ºó£¬ÓÐÖúÓÚÆÚ»õ¹«Ë¾Ìṩ¸ü¶àÑùµÄ·þÎñÑ¡Ôñ£¬¸»ºñÆÚ»õ¹«Ë¾²úƷϵͳ¡£
¹úÌ©¾ý°²ÆÚ»õ¹ó½ðÊô¼°»ù±¾½ðÊô***Ñо¿Ô±ÍõÈØÒÔΪ£¬¹ú¼ÊÍÆÚ»õÉÏÊк󣬽«ºÍ»¦ÍºÏÔ¼ÒÔ¡°Ë«ºÏÔ¼¡±µÄģʽʵÏÖÖйúÍÆÚ»õµÄ¹ú¼Ê»¯Àú³Ì£¬ÎªÍµÄÈ«ÇòÉÌÒµÌṩÁ÷¶¯ÐԺ͹æ±Ü¼ÛÇ®²¨¶¯µÄ¹¤¾ß£¬¸üºÃµØ·þÎñº£ÄÚÍâÖÚ¶àµÄ¹¤ÒµÁ´ÆóÒµºÍͶ×ÊÕß¡£
ͬʱ£¬¹ú¼ÊÍÆÚ»õ¸»ºñÁËÏÖÓеÄÌ×Àû¿ò¼Üϵͳ£¬ÎªÍ¶×ÊÕßÌṩÁËеÄÌ×ÀûÊг¡£¬ÓÐÖúÓÚÌáÉýͶ×ÊÕßµÄ׬ǮÄÜÁ¦¡£
±ðµÄ£¬¹ú¼ÊÍÆÚ»õÊг¡ÊÇÈ«ÇòÍÊг¡µÄÓÐÓÃÔö²¹£¬¿ÉÖª×ãÆóÒµÈý·½ÃæÐèÇó£º***£¬Ôö½ø¹¤ÒµÁ´ÆóÒµ¼ÓÈë¹ú¼ÊÊг¡£¬Ñ°ÕÒÓÅÊÆ¼ÛÇ®¾ÙÐÐÌ×ÆÚ±£Öµ¡£¹ú¼ÊÍÆÚ»õÂòͨÁ˺£ÄÚÆÚ»õÊг¡ºÍ¹ú¼ÊÊг¡µÄ±ÚÀÝ£¬ÊµÏÖ»¦Í¡¢¹ú¼ÊͺÍÂ×ͼÛÇ®µÄÁª¶¯¡£ÉÌÒµÆóÒµ¡¢¹¤ÒµÁ´ÆóÒµºÍÍâÑóÆóÒµ¿ÉÒÔÑ¡Ôñ***ÓÅÊÆµÄ¼ÛÇ®¾ÙÐÐÌ×ÆÚ±£Öµ£¬¹æ±Ü¼ÛÇ®²¨¶¯Î£º¦£»µÚ¶þ£¬ÔöÌíÆóÒµÌ×Àû·¾¶£¬Ôö½øÆÚ»õÁ÷ºÍÏÖ»õÁ÷ϸÃÜÍŽᡣ¹ú¼ÊÍÆÚ»õÂòͨÁËÄÚÍâÊг¡£¬ÌṩÁ˱£Ë°ÍÉúÒⳡºÏ£¬ÔöÌí¹ú¼ÊͺÍÂ×Í¡¢¹ú¼Êͺͻ¦ÍµÄÌ×Àûʱ»ú£¬ÎüÒýÌ×ÀûÕß¼ÓÈë¹ú¼ÊÍÆÚ»õÉúÒâ¡£Ò»·½Ã棬¹ú¼ÊÍÆÚ»õµÄÉÏÊиıäÁ˹ŰåµÄ±£Ë°ÇøÍÉÌҵģʽ£¬ÎªÆÚÍû¼ÓÈë±¨Ë°ÇøÍÉúÒâµÄͶ×ÊÕߺÍÉÌÒµÉÌÌṩÁËÉúÒⳡºÏ¡£ÁíÒ»·½Ã棬¹ú¼ÊÍÆÚ»õºÏԼΪÊг¡Ìṩ±ãµ±µÄÌ×ÆÚ±£Öµ¹¤¾ß£¬ÓÈÆäÊǵ±ÎÞΣº¦Ì×Àûʱ»ú·ºÆðʱ£¬¹ú¼ÊÍÆÚ»õµÄÊг¡¼ÓÈë¶È½«ÏÔ×ÅÉÏÉý£»µÚÈý£¬¹ú¼ÊÍÆÚ»õµÄÍÆ³ö½«ÎªÆóÒµÓÅ»¯Ì×ÆÚ±£ÖµÐ§¹û£¬ÊµÏÖÌ×ÆÚ±£ÖµÏ¸Ä廯Ìṩ×ÊÖú¡£
Îå¡¢»ùÓÚ¹ú¼ÊÍÆÚ»õÉÏÊУ¬¹ú¼ÊÍÊдӲî±ðÆ«ÏòÆÊÎöδÀ´Éú³¤
1.¹ú¼ÊÍÉÏÊÐÏÖ×´
¡¡¡¡ºã¾ÃÒÔÀ´£¬ÓÉÓÚͱê×¼»¯¡¢Ò×Öü´æµÄÌØµã£¬ÍµÄÏÖ»õÉÌÒµ¸ß¶ÈÊг¡»¯ÇÒÓÐ׿«¸ßµÄÁ÷¶¯ÐÔ¡£Ò²Òò´ËÍÈë¿ÚÉÌÒµ³ÉΪÎÒ¹úÌØÓÐÈÚ×ÊÇéÐÎϵÄÒÔÈÚ×ÊΪĿµÄÉÌÒµµÄÓÅÒìÔØÌ壬¶øÈÚ×ÊÉÌÒµµÄ´ó×Ú±£´æÒ²Ê¹µÃº£ÄÚͼۺã¾ÃµÍÓÚÍâÑóͼۡ£ÓÉÓÚÈë¿Ú;«¿óµÈÖÊÁÏÐèÒªÓÃLMEÃÀÔªÀ´¼Æ¼Û£¬¶ø²úÆ·ÔÚº£ÄÚÏúÊÛÔòÒªÓÃÉϺ£ÆÚͼÛÇ®¡£ÉÏÊöºã¾Ãµ¹¹ÒµÄÄÚÍâ¼ÛÇ®¹ØÓÚÑÏÖØÒÀÀµÖÊÁÏÈë¿ÚµÄº£ÄÚÍÒ±Á¶¹¤ÒµºÍ²¿·ÖÖÊÁÏÒÀÀµÈë¿ÚµÄͼӹ¤ÆóÒµ£¬×ÔÈ»ÊǸö¡°Åâ±¾µÄÉúÒ⡱¡£¶øÓÉÓÚÐèÒª°â»ØÕâ¡°Åâ±¾µÄÉúÒ⡱£¬º£ÄÚÖÖÖÖÍÆóÔò²»µÃ²»ÔÚµã¼ÛºÍ±£ÖµÀú³ÌÖУ¬ÔÚÆÚ»õÊг¡²«¼ÛÇ®ÒÔÇóıȡÀûÈ󡣯äЧ¹û¿ÉÏë¶øÖª£¬¶àÄêÀ´ÖÖÖÖ°¸ÀýÒ»Ö±ÓÚ¶ú¡£
¡¡¡¡ÓÉÓÚÎÒ¹ú¶ÔÍÐèÇóÖØ´ó£¬¼ÓÉÏÄÚÍâ±È¼Ûºã¾Ãµ¹¹Ò£¬Îª×èÖ¹Èë¿Ú¿÷Ëð£¬Èë¿Úµ½°¶Í²»µÃ²»¶Ú·ÅÓÚÉϺ£±£Ë°Çø¿ÍÕ»¡£½Ï³¤Ê±¼äÒÔÀ´£¬ÉϺ£±£Ë°ÇøÍ¿â´æÊýÄ¿Áè¼Ýº£ÄÚÍêË°Í¿â´æÊýÄ¿ºÍLMEÈ«Çò¿ÍÕ»¿â´æµÄ×ܺ͡£¶øÓÉÓÚÉϺ£ÆÚͲ»ÔÊÐí¾³ÍâÆóÒµ¼ÓÈ룬ÉϺ£ÆÚͼÛÇ®ÎÞ·¨Îª¹ØÍâµÄ±£Ë°ÇøÍÉÌÒµ×÷¼Û¡£×÷Ϊ¾³ÄÚ(¶ø¹ØÍâ)µÄÉϺ£±£Ë°ÇøÍÉÌÒµ£¬È´ÒªÑ¡ÓÃLMEÃÀÔª¼ÛÇ®¼ÓCIFµ½°¶ÃÀÔªÉýË®µÄÐÎʽÀ´×÷¼Û¡£
¡¡¡¡Ã¿ÄêÎÒ¹úÆóÒµºÍÍâÑó¹©Ó¦É̵ĵç½âÍÄê¶È¹©Ó¦³¤µ¥ÒÔ¼°Í¾«¿ó¼Ó¹¤·ÑµÄÄê¶È³¤µ¥Ì¸ÅУ¬ÊÇÐÐÒµ***¼èÄѵϰÌâ¡£Ò²Òò´Ë²ÅÓÐÁËCSPT(ÖйúÍÒ±Á¶ÆóÒµ²É¹ºÐ¡×é)ÍŽảÄÚÖ÷ÒªÍÒ±Á¶ÆóÒµºÍÍâÑóÍ¿ó¹©Ó¦ÉÌ̸ÅмÛÇ®¡£
¡¡¡¡2.¹ú¼ÊÍÉúÒâʱ»ú
¡¡¡¡×÷Ϊº£ÄÚ×ÅÃû¶È***¸ßºÍ¹ú¼ÊÓ°ÏìÁ¦***´óµÄÆÚ»õºÏÔ¼£¬¶àÄêÀ´£¬ÉϺ£ÆÚͺÍLMEÆÚÍÖ®¼ä±£´æ×ŷdz£»îÔ¾µÄÌ×ÀûÉúÒâ¡£ÍÆÚ»õµÄ¿ç¾³Ì×ÀûÉúÒâ±£´æ³¤´ïÈýÊ®ÄêÖ®¾Ã£¬È»¶øÓÉÓÚÄÚÍâ×ÊÔ´Êг¡µÄ¸îÁѺÍÈËÃñ±Ò²»¿É×ÔÓɶһ»µÄ***£¬¿ç¾³ÍµÄÌ×Àû¸ü¶àʱ¼äÓÉÓÚ¼ÛÇ®µ¥ÏòµÄ´ó·ù²¨¶¯¹ØÓÚ×ʽðÖÎÀíºÍΣº¦¹Ü¿ØµÄѹÁ¦¶øÊ¹Ì×ÀûÉúÒâΣº¦¶¸Ôö¡£
¡¡¡¡Í¨¹ýÄÜÔ´ÖÐÐĹú¼ÊͺÏÔ¼£¬ÔÓеÄÉϺ£ÆÚͺÍLMEÍÖ®¼ä×è¸ô½«±»Âòͨ£¬Íâ×ʼÓÈëÎÒ¹úÍÆÚ»õÊг¡Ò²½«Á÷ͨÎÞ×è¡£ÕâÒâζ×ÅÔÚÉϺ£ÆÚͺ͹ú¼ÊÍÖ®¼ä½«±£´æÎÞ¿ç¾³Õϰ¡¢ÎÞ»ãÂÊΣº¦µÄÌ×ÀûÉúÒâ¡£ÔÚÊг¡ÊµÁ¦³ä·Ö¼ÓÈë¡¢¸÷·½²©Þijä·ÖµÄÇéÐÎ֮ϣ¬¼´ÉϺ£ÆÚͺÍINE¹ú¼ÊÍÖ®¼äµÄÎÞÕϰÌ×Àû³ä·Ö±¬·¢£¬Í¬Ê±INEͺÍLMEÍÖ®¼äÎ§ÈÆ×ÅINE¼ÛÇ®Òþº¬µÄCIFÃÀÔªÉýË®µÄÌ×ÀûºÍÎïÁ÷³ä·Ö±¬·¢µÄÇéÐÎÏ£¬²»Ô¶µÄδÀ´£¬ÉϺ£ÆÚÍ¡¢INE¹ú¼ÊÍÒÔ¼°LMEÃÀÔªÍÖ®¼äµÄÏà¶Ô¼ÛÇ®½«´¦ÓÚºÜÊÇ***ºÍ±âƽµÄÇø¼ä²¨¶¯¡£Õ⽫ÏÔÖø¸ÄÉÆº£ÄÚÍÈë¿ÚÆóÒµÒÔ¼°ÍÒ±Á¶ÆóÒµµÄ±¾Ç®¿ØÖƺÍÀûÈó״̬¡£¶øÔÚÊг¡¸÷·½ÊµÁ¦¼ÓÈëÉÐδ³ä·Ö£¬¼´¹ú¼ÊÍÉÏÊÐÖ®³õµÄ6¡ª12¸öÔ£¬½«ÊÇ¡°ÖÇ»Û×ʽ𡱠Ì×ÀûµÄ***ÀíÏëµÄʱ»ú¡£
¡¡¡¡3.¹ú¼ÊÍÊг¡Õ¹Íû
¡¡¡¡ÉϺ£¹ú¼ÊÄÜÔ´ÉúÒâÖÐÐĹú¼ÊͺÏÔ¼½»¸î±êµÄÎïΪÉϺ£±£Ë°ÇøµÄ***Òõ¼«Í£¬ÈËÃñ±Ò¾»¼ÛÉúÒâµÄºÏÔ¼½«ÎªÏÖÓб£Ë°ÇøÍ¿â´æµÄÉÌҵʵÏÖÈËÃñ±Ò¶¨¼Û£¬Í¬Ê±ÕâЩ͵ÄÏÖ»õÉÌÒµÉ̶àÁËÒ»¸ö¹ú¼ÒÐÅÓü¶µÄÉúÒâµÐÊÖ¡ª¡ªÉϺ£¹ú¼ÊÄÜÔ´ÉúÒâÖÐÐÄ£¬Õ⽫¼«´óµØÌá¸ß±£Ë°ÇøÍÏÖ»õÉÌÒµµÄÁ÷¶¯ÐÔ¡£
¡¡¡¡Ëæ×Źú¼ÊͺÏÔ¼ÔÚÔ¶ÆÚÔ·ÝÉÏÁ÷¶¯ÐÔµÄÌáÉý¼´Ô¶ÆÚÇúÏßµÄÐγɣ¬º£ÔËÉÌÒµÍÒÔÖ³¤µ¥ÉÌҵ͵ĺÏÔ¼¶¨¼ÛÒ²»áÖð²½²ÎÕÕ¹ú¼ÊÍÔ¶ÆÚºÏÔ¼¼ÛÇ®À´¶¨¼Û¡£Ò»Äê»òÕßÁ½ÄêºóµÄ½ñÌ죬µ±Codelco(ÖÇÀû¹ú¼ÒÍÒµ¹«Ë¾)±¨³öÀàËÆ½ñÌì¸øÎÒ¹ú¿Í»§2021Ä곤µ¥¼ÛÇ®88ÃÀÔªÉýË®µÄʱ¼ä£¬ÎÒ¹ú¿Í»§»áÌáÐÑÄÏÃÀ¹©Ó¦É̲ÎÕÕ(¶ÔÓ¦ÆäËùÒþº¬µÄÃÀÔªÉýË®)ÒÔÖ½ÓÄÉINE¹ú¼ÊÍÈËÃñ±ÒµÄ¼ÛÇ®À´×÷¼ÛËûÃÇÖ®¼äµÄÉÌÒµÌõÔ¼¡£
Óë´Ëͬʱ£¬ÍâÑóµÄ´óÐÍ¿óɽºÍÖ÷Á÷ÉÌÒµÉÌÒ²ÔÚÇ×½ü¹Ø×¢¸ÃºÏÔ¼µÄÏ£Íû¡£Î´ÀíÓÉÓÚ¹ú¼ÊÍÕâ¸ù¡°¹ÜµÀ¡±µÄ±£´æ£¬ÉϺ£ÆÚÍ¡¢INE¹ú¼ÊͺÍLME͵ļÛǮ֮¼äµÄ¼ÛÇ®µ¹¹Ò½«»á´ó´óËõС£¬¶øÕ⽫ʹÎÒ¹úÍÒ±Á¶ÆóÒµÓж¯Á¦ºÍÆäÖÊÁϹ©Ó¦ÉÌÐÉÌÆ¾Ö¤INE¹ú¼ÊÍÀ´¶¨¼ÛÆäÖÊÁϲɹºÌõÔ¼£¬¼ÈïÔÌÁËÖÊÁϸßÂò²úÆ·µÍÂôµÄËðʧ£¬Í¬Ê±ÒÔÈËÃñ±ÒÀ´½áËãÒ²×èÖ¹ÁËÍâ»ã²¨¶¯µÄΣº¦ºÍÍâ»ã±£ÖµµÄĦ²ÁËðʧ¡£
ȪԴ£ºÍÐű¦
ÃâÔðÉùÃ÷£º±¾Õ¾²¿·ÖͼƬºÍÎÄ×ÖȪԴÓÚÍøÂçÍøÂçÕûÀí£¬½ö¹©Ñ§Ï°½»Á÷£¬°æÈ¨¹éÔ×÷ÕßËùÓУ¬²¢²»´ú±íÎÒÕ¾¿´·¨¡£±¾Õ¾½«²»¼ç¸ºÈκÎÖ´·¨ÔðÈΣ¬ÈôÊÇÓÐÇÖÕ¼µ½ÄúµÄȨÁ¦£¬ÇëʵʱÁªÏµag¹Ù·½µç×ÓÆ½Ì¨É¾³ý¡£