ag¹Ù·½µç×ÓÆ½Ì¨

½Ó´ýÀ´µ½ag¹Ù·½µç×ÓÆ½Ì¨¹Ù·½ÍøÕ¾
ag¹Ù·½µç×ÓÆ½Ì¨Ñ§ÌÃ

Éî¶ÈºÃÎÄ£¬ÂÁºÏ½ðµÄº¸½ÓÒªÁìºÍÖÊÁÏÑ¡ÓôóÈ«

Ðû²¼Ê±¼ä£º2021-07-21µã»÷£º2666

ÂÁºÏ½ðµÄº¸½ÓÒªÁìÐí¶à£¬ÖÖÖÖÒªÁìÓÐÆä²î±ðµÄÓ¦Óó¡ºÏ ¡£³ýÁ˹ŰåµÄÈÛº¸¡¢µç×躸¡¢Æøº¸ÒªÁìÍ⣬ÆäËûһЩº¸½ÓÒªÁ죨ÈçµÈÀë×Ó»¡º¸¡¢µç×ÓÊøº¸¡¢Õæ¿ÕÀ©É¢º¸µÈ£©Ò²¿ÉÒÔÈÝÒ׵ؽ«ÂÁºÏ½ðº¸½ÓÔÚÒ»Æð ¡£

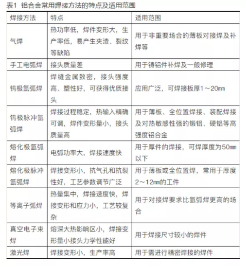
1.ÂÁºÏ½ð³£Óú¸½ÓÒªÁìµÄÌØµã¼°ÊÊÓùæÄ£

ÂÁºÏ½ð³£Óú¸½ÓÒªÁìµÄÌØµã¼°ÊÊÓùæÄ£¼û±í1 ¡£Ó¦Æ¾Ö¤ÂÁ¼°ÂÁºÏ½ðµÄÅÆºÅ¡¢º¸¼þºñ¶È¡¢²úÆ·½á¹¹ÒÔ¼°¶Ôº¸½ÓÐÔµÄÒªÇóµÈÑ¡Ôñ ¡£

image.png

£¨1£©Æøº¸

Ñõ£­ÒÒÈ²Æøº¸»ðÑæµÄÈȹ¦ÂʵÍ£¬ÈÈÁ¿½ÏÊèÉ¢£¬Òò´Ëº¸¼þ±äÐδó¡¢Éú²úÂʵÍ ¡£ÓÃÆøº¸º¸½Ó½ÏºñµÄÂÁº¸¼þʱÐèÔ¤ÈÈ£¬º¸ºóµÄº¸·ì½ðÊô²»µ«¾§Á£´Ö´ó¡¢×éÖ¯ËÉÉ¢£¬²¢ÇÒÈÝÒ×±¬·¢Ñõ»¯ÂÁ¼ÐÔÓ¡¢Æø¿×¼°ÁѺ۵ÈȱÏÝ ¡£ÕâÖÖÒªÁìÖ»ÓÃÓÚºñ¶È¹æÄ£ÔÚ0.5¡«10©LµÄ²»Ö÷ÒªÂÁ½á¹¹¼þºÍÖý¼þµÄº¸²¹ÉÏ ¡£

£¨2£©ÎÙ¼«ë²»¡º¸

ÕâÖÖÒªÁìÊÇÔÚë²Æø±£»¤ÏÂÊ©º¸£¬ÈÈÁ¿½ÏÁ¿¼¯ÖУ¬µç»¡È¼ÉÕÎȹÌ£¬º¸·ì½ðÊôÖÂÃÜ£¬º¸½ÓÌÖÂÛµÄÇ¿¶ÈºÍËÜÐԸߣ¬ÔÚ¹¤ÒµÖлñµÃÆðÀ´Ô½ÆÕ±éµÄÓ¦Óà ¡£ÎÙ¼«ë²»¡º¸ÓÃÓÚÂÁºÏ½ðÊÇÒ»ÖÖ½ÏÍêÉÆµÄº¸½ÓÒªÁ죬µ«ÎÙ¼«ë²»¡º¸×°±¸½ÏÖØ´ó£¬²»ÒËÔÚÊÒÍâ¶ÌìÌõ¼þϲÙ×÷ ¡£

£¨3£©ÈÛ»¯¼«ë²»¡º¸

×Ô¶¯¡¢°ë×Ô¶¯ÈÛ»¯¼«ë²»¡º¸µÄµç»¡¹¦ÂÊ´ó£¬ÈÈÁ¿¼¯ÖУ¬ÈÈÁ¿Ó°ÏìÇøÐ¡£¬Éú²úЧÂʱÈÊÖ¹¤ÎÙ¼«ë²»¡º¸¿ÉÌá¸ß2¡«3±¶ ¡£¿ÉÒÔº¸½Óºñ¶ÈÔÚ50©LÒÔϵĴ¿ÂÁ¼°ÂÁºÏ½ð°å ¡£ÀýÈ磬º¸½Óºñ¶È30©LµÄÂÁ°å²»±ØÔ¤ÈÈ£¬Ö»º¸½ÓÕý¡¢·´Á½²ã¾Í¿É»ñµÃÍâòƽ»¬¡¢ÖÊÁ¿ÓÅÁ¼µÄº¸·ì ¡£°ë×Ô¶¯ÈÛ»¯¼«ë²»¡º¸ÊÊÓÃÓÚ¶¨Î»º¸·ì¡¢¶ÏÐøµÄ¶Ìº¸·ì¼°½á¹¹ÐÎ×´²»¹æÔòµÄº¸¼þ£¬Óðë×Ô¶¯ë²»¡º¸º¸¾æ¿ÉÀû±ãÎÞаµØ¾ÙÐк¸½Ó£¬µ«°ë×Ô¶¯º¸µÄº¸Ë¿Ö±¾¶½Ïϸ£¬º¸·ìµÄÆø¿×Ãô¸ÐÐԽϴó ¡£

£¨4£©Âö³åë²»¡º¸

1£©ÎÙ¼«Âö³åë²»¡º¸

ÓÃÕâÖÖÒªÁì¿ÉÏÔןÄÉÆÐ¡µçÁ÷º¸½ÓÀú³ÌµÄÎȹÌÐÔ£¬±ãÓÚͨ¹ýµ÷ÀíÖÖÖÖ¹¤ÒÕ²ÎÊýÀ´¿ØÖƵ绡¹¦Âʺͺ¸·ì³ÉÐÎ ¡£º¸¼þ±äÐÎС¡¢ÈÈÓ°ÏìÇøÐ¡£¬ÌØÊâÊÊÓÃÓÚ±¡°å¡¢È«Î»Öú¸½ÓµÈ³¡ÒÔÊǼ°¶ÔÈÈÃô¸ÐÐÔÇ¿µÄ¶ÍÂÁ¡¢Ó²ÂÁ¡¢³¬Ó²ÂÁµÈµÄº¸½Ó ¡£

2£©ÈÛ»¯¼«Âö³åë²»¡º¸

¿É½ÓÄɵį½¾ùº¸½ÓµçÁ÷С£¬²ÎÊýµ÷Àí¹æÄ£´ó£¬º¸¼þµÄ±äÐμ°ÈÈÓ°ÏìÇøÐ¡£¬Éú²úÂʸߣ¬¿¹Æø¿×¼°¿¹ÁÑÐԺã¬ÊÊÓÃÓÚºñ¶ÈÔÚ2¡«10©LÂÁºÏ½ð±¡°åµÄȫλÖú¸½Ó ¡£

£¨5£©µç×èµãº¸¡¢·ìº¸

¿ÉÓÃÀ´º¸½Óºñ¶ÈÔÚ4©LÒÔϵÄÂÁºÏ½ð±¡°å ¡£¹ØÓÚÖÊÁ¿ÒªÇó½Ï¸ßµÄ²úÆ·¿É½ÓÄÉÖ±Á÷¹¥»÷²¨µãº¸¡¢·ìº¸»úº¸½Ó ¡£º¸½ÓʱÐèÒªÓýÏÖØ´óµÄ×°±¸£¬º¸½ÓµçÁ÷´ó¡¢Éú²úÂʽϸߣ¬ÌØÊâÊÊÓÃÓÚ´óÅúÁ¿Éú²úµÄÁã¡¢²¿¼þ ¡£

£¨6£©½Á°èĦ²Áº¸

½Á°èĦ²Áº¸ÊÇÒ»ÖÖ¿ÉÓÃÓÚÖÖÖֺϽð°åº¸½ÓµÄ¹Ì̬ÅþÁ¬ÊÖÒÕ ¡£Óë¹Å°åÈÛº¸ÒªÁìÏà±È£¬½Á°èĦ²Áº¸Î޷ɽ¦¡¢ÎÞÑ̳¾£¬²»ÐèÒªÌí¼Óº¸Ë¿ºÍ±£»¤ÆøÌ壬ÌÖÂÛÎÞÆø¿×¡¢ÁÑÎÆ ¡£ÓëͨË×Ħ²ÁÏà±È£¬Ëü²»ÊÜÖáÀàÁã¼þµÄ***£¬¿Éº¸½ÓÖ±º¸·ì ¡£ÕâÖÖº¸½ÓÒªÁìÉÐÓÐһϵÁÐÆäËüÓŵ㣬ÈçÌÖÂÛµÄÁ¦Ñ§ÐÔÄܺᢽÚÄÜ¡¢ÎÞÎÛȾ¡¢º¸Ç°×¼±¸ÒªÇóµÍµÈ ¡£ÓÉÓÚÂÁ¼°ÂÁºÏ½ðÈÛµãµÍ£¬¸üÊÊÓÚ½ÓÄɽÁ°èĦ²Áº¸ ¡£

2.ÂÁÓú¸½ÓÖÊÁÏ

£¨1£©º¸Ë¿

½ÓÄÉÆøº¸¡¢ÎÙ¼«ë²»¡º¸µÈº¸½ÓÂÁºÏ½ðʱ£¬ÐèÒª¼ÓÌî³äº¸Ë¿ ¡£ÂÁ¼°ÂÁºÏ½ðº¸Ë¿·ÖΪͬÖʺ¸Ë¿ºÍÒìÖʺ¸Ë¿Á½´óÀà ¡£ÎªÁË»ñµÃÓÅÒìµÄº¸½ÓÌÖÂÛ£¬Ó¦´Óº¸½Ó¹¹¼þʹÓÃÒªÇó˼Á¿£¬Ñ¡ÔñÊʺÏÓÚĸ²ÄµÄº¸Ë¿×÷ΪÌî³äÖÊÁÏ ¡£

Ñ¡Ôñº¸Ë¿Ê×ÏÈҪ˼Á¿º¸·ìÒòËØÒªÇ󣬻¹ÒªË¼Á¿²úÆ·µÄÁ¦Ñ§ÐÔÄÜ¡¢ÄÍÊ´ÐÔÄÜ£¬½á¹¹µÄ¸ÕÐÔ¡¢ÑÕÉ«¼°¿¹ÁÑÐÔµÈ ¡£Ñ¡ÔñÈÛ»¯Î¶ȵÍÓÚĸ²ÄµÄÌî³ä½ðÊô£¬¿É´ó´ó¼õСÈÈÓ°ÏìÇøµÄ¾§¼äÁÑÎÆÇãÏò ¡£¹ØÓÚ·ÇÈÈ´¦Öóͷ£ºÏ½ðµÄº¸½ÓÌÖÂÛÇ¿¶È£¬°´1000ϵ¡¢4000ϵ¡¢5000ϵµÄÐò´ÎÔö´ó ¡£

º¬Ã¾3%ÒÔÉϵÄ5000ϵµÄº¸Ë¿£¬Ó¦×èÖ¹ÔÚʹÓÃζÈ65¡æÒÔÉϵĽṹÖнÓÄÉ£¬ÓÉÓÚÕâЩºÏ½ð¶ÔÓ¦Á¦ÇÖÊ´ÁÑÎÆºÜÃô¸Ð£¬ÔÚÉÏÊöζȺÍÇÖÊ´ÇéÐÎÖлᱬ·¢Ó¦Á¦ÇÖÊ´¹êÁÑ ¡£ÓúϽðº¬Á¿¸ßÓÚĸ²ÄµÄº¸Ë¿×÷ΪÌî³ä½ðÊô£¬Í¨³£¿É±ÜÃ⺸·ì½ðÊôµÄÁÑÎÆÇãÏò ¡£

ÏÖÔÚ£¬ÂÁºÏ½ð³£Óõĺ¸Ë¿´ó¶àÊÇÓë»ùÌå½ðÊôÒòËØÏà½üµÄ±ê׼ůºÅº¸Ë¿ ¡£ÔÚȱ·¦±ê׼ůºÅº¸Ë¿Ê±£¬¿É´Ó»ùÌå½ðÊôÉÏÇÐÏÂÏÁÌõ´úÓà ¡£½ÏΪͨÓõĺ¸Ë¿ÊÇHS311£¬ÕâÖÖº¸Ë¿µÄҺ̬½ðÊôÁ÷¶¯ÐԺã¬Äý¹ÌʱµÄËõ¶ÌÂÊС£¬ÏêϸÓÅÁ¼µÄ¿¹ÁÑÐÔÄÜ ¡£ÎªÁËϸ»¯·ì¾§Á£¡¢Ìá¸ßº¸·ìµÄ¿¹ÁÑÐÔ¼°Á¦Ñ§ÐÔÄÜ£¬Í¨³£ÔÚË¿ÖмÓÈëÉÙÁ¿µÄTi¡¢V¡¢ZrµÈºÏ½ðÔªËØ×÷Ϊ±äÖʼÁ ¡£

3.Ñ¡ÓÃÂÁºÏ½ðº¸Ë¿Ó¦×¢ÖصÄÎÊÌâÈçÏÂ

1£©º¸½ÓÌÖÂÛµÄÁÑÎÆÃô¸ÐÐÔ 

 Ó°ÏìÁÑÎÆÃô¸ÐÐÔµÄÖ±½ÓÒòËØÊÇĸ²ÄÓ뺸˿µÄÆ¥Åä ¡£Ñ¡ÓÃÈÛ»¯Î¶ȵÍÓÚĸ²ÄµÄº¸·ì½ðÊô£¬¿ÉÒÔ¼õСº¸·ì½ðÊôºÍÈÈÓ°ÏìÇøµÄÁÑÎÆÃô¸ÐÐÔ ¡£ÀýÈ磬º¸½Ó¹èº¬Á¿0.6%µÄ6061ºÏ½ðʱ£¬Ñ¡ÓÃͳһºÏ½ð×÷º¸·ì£¬ÁÑÎÆÃô¸ÐÐԺܴ󣬵«Óù躬Á¿5%µÄER4043º¸Ë¿£¬ÓÉÓÚÆäÈÛ»¯Î¶ȱÈ6061ºÏ½ðµÍ£¬ÔÚÀäÈ´Àú³ÌÖÐÓнϸߵÄËÜÐÔ£¬ÒÔÊÇ¿¹ÁÑÐÔÄÜÓÅÒì ¡£±ðµÄ£¬º¸·ì½ðÊô×èֹþÓëÍ­µÄ×éºÏ£¬ÓÉÓÚAl£­Mg£­CuÓкܸߵÄÁÑÎÆÃô¸ÐÐÔ ¡£

2£©º¸½ÓÌÖÂÛµÄÁ¦Ñ§ÐÔÄÜ  

¹¤Òµ´¿ÂÁµÄÇ¿¶È***µÍ£¬4000ϵÁÐÂÁºÏ½ð¾ÓÖУ¬5000ϵÁÐÂÁºÏ½ðÇ¿¶È***¸ß ¡£ÂÁ¹èº¸Ë¿ËäÈ»ÓнϸߵĿ¹ÁÑÐÔÄÜ£¬µ«º¬¹èº¸Ë¿µÄËÜÐԽϲÒÔÊǶԺ¸ºóÐèÒªËÜÐÔ±äÐμӹ¤µÄÌÖÂÛÀ´Ëµ£¬Ó¦×èֹѡÓú¬¹èº¸Ë¿ ¡£

3£©º¸½ÓÌÖÂÛµÄʹÓÃÐÔÄÜ  

Ìî³ä½ðÊôµÄÑ¡Ôñ³ýÈ¡¾öÓÚĸ²ÄÉíÌØÊ⣬»¹ÓëÌÖÂ۵ļ¸ºÎÐÎ×´¡¢ÔËÐÐÖеĿ¹ÇÖÊ´ÐÔÒªÇóÒÔ¼°¶Ôº¸½Ó¼þµÄÍâ¹ÛÒªÇóÓйØ ¡£ÀýÈ磬ΪÁËʹÈÝÓþßÓÐÓÅÒìµÄ¿¹ÇÖÊ´ÄÜÁ¦»ò±ÜÃâËùÖü´æ²úÆ·¶ÔÆäµÄÎÛȾ£¬Öü´æ¹ýÑõ»¯ÇâµÄº¸½ÓÈÝÆ÷ÒªÇó¸ß´¿¶ÈµÄÂÁºÏ½ð ¡£ÔÚÕâÖÖÇéÐÎÏ£¬Ìî³ä½ðÊôµÄ´¿¶ÈÖÁÉÙÒªÏ൱ÓÚĸ²Ä ¡£

£¨2£©º¸Ìõ

ÂÁºÏ½ðº¸ÌõÐͺ𢹿¸ñÓëÓÃ;¼û±í2 ¡£ÂÁºÏ½ðº¸ÌõµÄ»¯Ñ§ÒòËØºÍÁ¦Ñ§ÐÔÄܼû±í3 ¡£

image.png

£¨3£©±£»¤ÆøÌå

º¸½ÓÂÁºÏ½ðµÄ¶èÐÔÆøÌåÓÐë²ËùºÍº¤Æø ¡£ë²ÆøµÄÊÖÒÕÒªÇóΪAr£¾99.9%,Ñõ£¼0.005%£¬Ç⣼0.005%£¬Ë®·Ö£¼0.02mg/L£¬µª£¼0.015% ¡£Ñõ¡¢µªÔö¶à£¬¾ù¶ñ»¯Òõ¼«Îí»¯×÷Óà ¡£Ñõ£¾0.3%£¬ÔòʹÎÙ¼«ÉÕËð¼Ó¾ç£¬Áè¼Ý0.1%ʹº¸·ìÍâòÎÞ¹âÔó»ò·¢ºÚ ¡£

ÎÙ¼«ë²»¡º¸Ê±£¬½»Á÷¼Ó¸ßƵº¸½ÓÑ¡Óô¿ë²Æø£¬ÊÊÓôóºñ¶È°å£»Ö±Á÷Õý¼«ÐÔº¸½ÓÑ¡ÓÃAr+He»ò´¿Ar ¡£

ÈÛ»¯¼«ë²»¡º¸Ê±£¬µ±°åºñ£¼25©Lʱ£¬½ÓÄÉ´¿Ar ¡£µ±°åºñΪ25¡«50©Lʱ£¬½ÓÄÉÌí¼Ó10%¡«35%ArµÄAr+He»ìÏýÆøÌå ¡£µ±°åºñΪ50¡«75©Lʱ£¬Ò˽ÓÄÉÌí¼Ó10%¡«35%»ò50%HeµÄAr+He»ìÏýÆøÌå ¡£µ±°åºñ£¾75©Lʱ£¬ÍƼöÌí¼Ó50%¡«75%HeµÄAr+He»ìÏýÆøÌå ¡£

4.ÂÁºÏ½ðº¸½Ó¹¤ÒÕ

01.ÂÁºÏ½ðµÄÆøº¸

Ñõ£­ÒÒÈ²Æøº¸µÄÈÈЧÂʵÍ£¬º¸½ÓÈÈÊäÈë²»¼¯ÖУ¬º¸½ÓÂÁ¼°ÂÁºÏ½ðʱÐè½ÓÄÉÈÛ¼Á£¬º¸ºóÓÖÐèɨ³ý²ÐÔü£¬ÌÖÂÛÖÊÁ¿¼°ÐÔÄÜÒ²²»¸ß ¡£ÓÉÓÚÆøº¸×°±¸¼òÆÓ£¬ÎÞÐèµçÔ´£¬²Ù×÷Àû±ãÎÞа£¬³£ÓÃÓÚº¸½Ó¶ÔÖ¤Á¿ÒªÇ󲻸ߵÄÂÁºÏ½ð¹¹¼þ£¬Èçºñ¶È½Ï±¡µÄ±¡°å¼°Ð¡Áã¼þ£¬ÒÔ¼°²¹º¸ÂÁºÏ½ð¹¹¼þºÍÂÁÖý¼þ ¡£

£¨1£©Æøº¸µÄÌÖÂÛÐÎʽ

Æøº¸ÂÁºÏ½ðʱ£¬²»Ò˽ÓÄÉ´î½ÓÌÖÂÛºÍTÐÎÌÖÂÛ£¬ÕâÖÖÌÖÂÛÄÑÒÔÕûÀíÁ÷ÈëÎó²îÖеIJÐÁôÈÛ¼ÁºÍº¸Ôü£¬Ó¦¾¡¿ÉÄܽÓÄɶԽÓÌÖÂÛ ¡£Îª°ü¹Üº¸¼þº¸½Óʱ¼Èº¸Í¸ÓÖ²»ËúÏݺÍÉÕ´©£¬¿ÉÒÔ½ÓÄÉ´ø²ÛµÄµæ°å£¬µæ°åÒ»Ñùƽ³£Óò»Ðâ¸Ö»ò´¿Í­µÈÖÆ³É£¬´øµæ°åº¸½Ó¿É»ñµÃÓÅÒìµÄ±³Ãæ³ÉÐΣ¬Ìá¸ßº¸½ÓÉú²úÂÊ ¡£

£¨2£©Æøº¸ÈÛ¼ÁµÄÑ¡ÓÃ

ÂÁºÏ½ðÆøº¸Ê±£¬ÎªÁËʹº¸½ÓÀú³Ì˳Ëì¾ÙÐУ¬°ü¹Üº¸·ìÖÊÁ¿£¬Æøº¸Ê±ÐèÒª¼ÓÈÛ¼ÁÍù¸´³ýÂÁÍâòµÄÑõ»¯Ä¤¼°ÆäËûÔÓÖÊ ¡£

Æøº¸ÈÛ¼Á£¨ÓÖ³ÆÆø¼Á£©ÊÇÆøº¸Ê±µÄÖúÈÛ¼Á£¬Ö÷Òª×÷ÓÃÊÇÈ¥³ýÆøº¸Àú³ÌÖÐÌìÉúÔÚÂÁÍâòµÄÑõ»¯Ä¤£¬¸Äɯď²ÄµÄÈóʪÐÔÄÜ£¬´Ùʹ»ñµÃÖÂÃܵ帷ì×éÖ¯µÈ ¡£Æøº¸ÂÁºÏ½ð±ØÐè½ÓÄÉÈÛ¼Á£¬Ò»Ñùƽ³£ÊÇÔÚº¸Ç°ÈÛ¼ÁÖ±½ÓÈöÔÚ±»º¸¹¤¼þÆÂ¿ÚÉÏ£¬»òÕßÕ´ÔÚº¸Ë¿ÉϼÓÈëÈÛ³ØÄÚ ¡£

ÂÁºÏ½ðÈÛ¼ÁÊǼء¢ÄÆ¡¢¸Æ¡¢ï®µÈÔªËØµÄÂÈÈËÑΣ¬ÊÇÆÆËðºó¹ýɸ²¢°´Ò»¶¨±ÈÀýÅäÖÆµÄ·Û×´»¯ºÏÎï ¡£ÀýÈçÂÁ±ù¾§Ê¯£¨Na3AlF6£©ÔÚ1000¡æ½ø¿ÉÒÔÈÜ»¯Ñõ»¯ÂÁ£¬ÓÖÈçÂÈ»¯¼ØµÈ¿ÉʹÄÑÈÛµÄÑõ»¯ÂÁת±äΪÒ×ÈÛµÄÂÈ»¯ÂÁ ¡£ÕâÖÖÈÛ¼ÁµÄÈÛµãµÍ£¬Á÷¶¯ÐԺ㬻¹ÄܸÄÉÆÈÛ»¯½ðÊôµÄÁ÷¶¯ÐÔ£¬Ê¹º¸·ì³ÉÐÎÓÅÒì ¡£

£¨3£©º¸×ìºÍ»ðÑæµÄÑ¡Ôñ

ÂÁºÏ½ðÓÐÇ¿ÁÒµÄÑõ»¯ÐÔºÍÎüÆøÐÔ ¡£Æøº¸Ê±£¬ÎªÊ¹ÂÁ²»±»Ñõ»¯£¬Ó¦½ÓÄÉÖÐÐÔÑæ»ò΢Èõ̼»¯Ñ棨ÒÒȲ¼È¹ýÊ£µÄ̼»¯Ñ棩£¬Ê¹ÂÁÈÛ³ØÖÃÓÚ»¹Ô­ÐÔÆø·ÕµÄ±£»¤Ï¶ø²»±»Ñõ»¯ ¡£ÑϽû½ÓÄÉÑõ»¯Ñ棬ÓÉÓÚÓÃÑõ»¯ÐÔ½ÏÇ¿µÄÑõ»¯Ñæ»áʹÂÁÇ¿ÁÒÑõ»¯£¬×è°­º¸½ÓÀú³Ì¾ÙÐУ»¶øÒÒȲ¹ý¶à£¬ÓÎÀëµÄÇâ¿ÉÄÜÈÜÈëÈ۳أ¬»á´Ùʹ·ì±¬·¢Æø¿×£¬Ê¹º¸·ìËÉÉ¢ ¡£

£¨4£©¶¨Î»º¸·ì

Ϊ±ÜÃ⺸¼þÔÚº¸½ÓÖб¬·¢³ß´çºÍÏà¶ÔλÖõÄת±ä£¬º¸¼þº¸Ç°ÐèÒªµã¹Ìº¸ ¡£ÓÉÓÚÂÁµÄÏßÅòÕÍϵÊý´ó¡¢µ¼ÈÈËÙÂÊ¿ì¡¢Æøº¸¼ÓÈÈÃæ»ý´ó£¬Òò´Ë£¬¶¨Î»º¸·ì½Ï¸Ö¼þÓ¦ÃÜһЩ ¡£

¶¨Î»º¸ÓõÄÌî³äº¸Ë¿Óë²úÆ·º¸½ÓʱÏàͬ£¬¶¨Î»º¸½ÓǰӦÔÚº¸·ì¼ä϶ÄÚͿһ²ãÆø¼Á ¡£¶¨Î»º¸µÄ»ðÑæ¹¦ÂÊ±ÈÆøº¸Ê±ÉÔ´ó ¡£

£¨5£©Æøº¸²Ù×÷

º¸½Ó¸ÖÌúÖÊÁÏʱ£¬¿ÉÒԴӸֲĵÄÑÕɫת±äÅжϼÓÈȵÄζÈ ¡£µ«º¸ÂÁʱ£¬È´Ã»ÓÐÕâ¸öÀûÌõ×Ó¼þ ¡£ÓÉÓÚÂÁºÏ½ð´ÓÊÒμÓÈȵ½ÈÛ»¯µÄÀú³ÌÖÐûÓÐÑÕÉ«µÄÏÔ×Åת±ä£¬¸ø²Ù×÷Õß´øÀ´¿ØÖƺ¸½ÓζÈÄÑÌâ ¡£µ«¿Éƾ֤ÒÔÏÂÕ÷ÏóÕÆÎÕÊ©º¸Ê±»ú£º

1£©µ±±»¼ÓÈȵŤ¼þÍâòÓÉ×ÆË¸°×É«Äð³ÉÒõ»ÞµÄÒø°×É«£¬ÍâòÑõ»¯Ä¤ÆðÖ壬¼ÓÈÈ´¦½ðÊôÓв¨¶¯Õ÷Ïóʱ£¬Åú×¢¼´½«µÖ´ïÈÛ»¯Î¶È£¬¿ÉÒÔÊ©º¸£»

2£©ÓÃÕºÓÐÈÛ¼ÁµÄº¸Ë¿¶ËÍ·¼°±»¼ÓÈÈ´¦£¬º¸Ë¿Óëĸ²ÄÄÜÈÛÊÊʱ£¬¼´µÖ´ïÈÛ»¯Î¶È£¬¿ÉÒÔÊ©º¸£»

3£©Ä¸²Ä±ßÀâÓе¹ÏÂÕ÷Ïóʱ£¬Ä¸²ÄµÖ´ïÈÛ»¯Î¶È£¬¿ÉÒÔÊ©º¸ ¡£

Æøº¸±¡°å¿É½ÓÄÉ×󺸷¨£¬º¸Ë¿Î»ÓÚº¸½Ó»ðÑæÖ®Ç°£¬ÕâÖÖº¸·¨Òò»ðÑæÖ¸Ïòδº¸µÄÀä½ðÊô£¬ÈÈÁ¿É¢Ê§Ò»²¿·Ö£¬ÓÐÀûÓÚ±ÜÃâÈ۳عýÈÈ¡¢ÈÈÓ°ÏìÇø½ðÊô¾§Á£³¤´óºÍÉÕ´© ¡£Ä¸²Äºñ¶È´óÓÚ5©L¿É½ÓÄÉÓÒº¸·¨£¬´Ë·¨º¸Ë¿ÔÚº¸¾æºóÃæ£¬»ðÑæÖ¸Ïòº¸·ì£¬ÈÈÁ¿ËðʧС£¬ÈÛÉî´ó£¬¼ÓÈÈЧÂʸß ¡£

Æøº¸ºñ¶ÈСÓÚ3©LµÄ±¡¼þʱ£¬º¸¾æÇã½ÇΪ20¡«40¡ã£»Æøº¸ºñ¼þʱ£¬º¸¾æÇã½ÇΪ40¡«80¡ã£¬º¸Ë¿Ó뺸¾æ¼Ð½ÇΪ80¡«100¡ã ¡£ÂÁºÏ½ðÆøº¸Ó¦Ö»¹Ü½«ÌÖÂÛÒ»´Îº¸³É£¬²»¶Ñ·óµÚ¶þ²ã£¬ÓÉÓÚ¶Ñ·óµÚ¶þ²ãʱ»áÔì³Éº¸·ì¼ÐÔüµÈ ¡£

image.png

£¨6£©º¸ºó´¦Öóͷ£

Æøº¸º¸·ìÍâòµÄ²ÐÁôº¸¼ÁºÍÈÛÔü¶ÔÂÁÌÖÂÛµÄÇÖÊ´£¬ÊÇÂÁÌÖÂÛÈÕºóʹÓÃÖÐÒýÆðË𻵵ÄÔµ¹ÊÔ­ÓÉÖ®Ò» ¡£ÔÚÆøº¸ºó1¡«6hÖ®ÄÚ£¬Ó¦½«²ÐÁôµÄÈÛ¼Á¡¢ÈÛÔüϴ媵ô£¬ÒÔ·ÀÒýÆðº¸¼þÇÖÊ´ ¡£º¸ºóÕûÀí¹¤ÐòÈçÏ ¡£

1£©º¸ºó½«º¸¼þ·ÅÈë40¡«50¡æµÄÈÈË®²ÛÖнþ×Õ£¬***ºÃÓÃÁ÷¶¯µÄÈÈË®£¬ÓÃӲëˢˢº¸·ì¼°º¸·ìÖÜΧ²ÐÁôÈÛ¼Á¡¢ÈÛÔüµÄµØ·½£¬Ö±ÖÁɨ³ýÇå½à ¡£

2£©½«º¸¼þ½þÈëÏõËáÈÜÒºÖÐ ¡£µ±ÊÒÎÂΪ25¡ãÒÔÉÏʱ£¬ÈÜҺŨ¶È15%¡«25%£¬½þ×Õʱ¼äΪ10¡«15min ¡£ÊÒÎÂΪ10¡«15¡æÊ±£¬ÈÜҺŨ¶È20%¡«25%£¬½þ×Õʱ¼äΪ15min ¡£

3£©½«º¸¼þÖÃÓÚÁ÷¶¯ÈÈË®£¨Î¶ÈΪ40¡«50¡æ£©µÄ²ÛÖнþ×Õ5¡«10min ¡£

4£©ÓÃÀäË®½«º¸¼þ³åÏ´5min ¡£

5£©½«º¸¼þ×ÔÈ»ÁÀ¸É£¬Ò²¿É·ÅÔÚ¸ÉÔïÏäÖкæ¸É»òÓÃÈÈ¿ÕÆø´µ¸É ¡£

2 ÂÁºÏ½ðµÄÎÙ¼«ë²»¡º¸£¨TIGº¸£©

Ò²³ÆÎªÎÙ¼«¶èÐÔÆøÌå±£»¤µç»¡º¸£¬ÊÇʹÓÃÎÙ¼«Ó빤¼þÖ®¼äÐγɵ绡±¬·¢µÄ´ó×ÚÈÈÁ¿ÈÛ»¯´ýº¸´¦£¬Íâ¼ÓÌî³äº¸Ë¿»ñµÃÀο¿µÄº¸½ÓÌÖÂÛ ¡£ë²»¡º¸º¸ÂÁÊÇʹÓÃÆä¡°Òõ¼«Îí»¯¡±µÄÌØµã£¬×ÔÐÐÈ¥³ýÑõ»¯Ä¤ ¡£ÎÙ¼«¼°·ìÇøÓòÓÉÅç×ìÖÐÅç³öµÄ¶èÐÔÆøÌåÆÁÕϱ£»¤£¬±ÜÃ⺸·ìÇøºÍÖÜΧ¿ÕÆøµÄ·´Ó¦ ¡£

image.png

TIGº¸¹¤ÒÕ***ÊÊÓÚº¸½Óºñ¶ÈСÓÚ3©LµÄ±¡°å£¬¹¤¼þ±äÐÎÏÔ×ÅСÓÚÆøº¸ºÍÊÖ»¡º¸ ¡£½»Á÷TIGº¸Òõ***ÓÐÈ¥³ýÑõ»¯Ä¤µÄÕûÀí×÷Ó㬿ÉÒÔ²»±ØÈÛ¼Á£¬×èÖ¹Á˺¸ºó²ÐÁôÈÛ¼Á¡¢ÈÛÔü¶ÔÌÖÂÛµÄÇÖÊ´ ¡£ÌÖÂÛÐÎʽ¿ÉÒÔ²»ÊÜ***£¬º¸·ì³ÉÐÎÓÅÒì¡¢ÍâÃ²×ÆË¸ ¡£

ë²ÆøÁ÷¶Ôº¸½ÓÇøµÄ³åϴʹÌÖÂÛÀäÈ´¼ÓËÙ£¬¸ÄÉÆÁËÌÖÂÛµÄ×éÖ¯ºÍÐÔÄÜ£¬ÊÊÓÚȫλÖú¸½Ó ¡£ÓÉÓÚ²»±ØÈÛ¼Á£¬º¸Ç°ÕûÀíµÄÒªÇó±ÈÆäËûº¸½ÓÒªÁìÑÏ¿á ¡£

º¸½ÓÂÁºÏ½ð½ÏÏàÒ˵ŤÒÕÒªÁìÊǽ»Á÷TIGº¸ºÍ½»Á÷Âö³åTIGº¸£¬Æä´ÎÊÇÖ±Á÷·´½ÓTIGº¸ ¡£Í¨³££¬Óý»Á÷º¸½ÓÂÁºÏ½ðʱ¿ÉÔÚÔØÁ÷ÄÜÁ¦¡¢µç»¡¿É¿ØÐÔÒÔ¼°µç»¡ÕûÀí×÷Óõȷ½ÃæÊµÏÖ***¼ÑÅäºÏ£¬¹Ê´ó´ó¶¼ÂÁºÏ½ðµÄTIGº¸¶¼½ÓÄɽ»Á÷µçÔ´ ¡£

½ÓÄÉÖ±Á÷Õý½Ó£¨µç¼«½Ó¸º¼«£©Ê±£¬ÈÈÁ¿±¬·¢ÓÚ¹¤¼þÍâò£¬ÐγÉÉîÈÛ͸£¬¶ÔÒ»¶¨³ß´çµÄµç¼«¿É½ÓÄɸü´óµÄº¸½ÓµçÁ÷ ¡£×ÝÈ»ÊǺñ½ØÃæÒ²²»ÐèÔ¤ÈÈ£¬ÇÒĸ²ÄÏÕЩ²»±¬·¢±äÐÎ ¡£ËäÈ»ºÜÉÙ½ÓÄÉÖ±Á÷·´½Ó£¨µç¼«½ÓÕý¼«£©TIGº¸ÒªÁìÀ´º¸½ÓÂÁ£¬µ«ÕâÖÖÒªÁìÔÚÒ»Á¬º¸»ò²¹º¸±¡±ÚÈȽ»Á÷Æ÷¡¢¹ÜµÀºñÔÚ2.4©LÒÔϵÄÀàËÆ×é¼þʱÓÐÈÛÉîdz¡¢µç»¡ÈÝÒ׿ØÖÆ¡¢µç»¡ÓÐÓÅÒìµÄ¾»»¯×÷ÓõÈÓŵã ¡£

£¨1£©ÎÙ¼«

ÎÙµÄÈÛµãÊÇ3410¡æ£¬ÊÇÈÛµã***¸ßµÄ½ðÊô ¡£ÎÙÔÚ¸ßÎÂʱÓÐÇ¿Áҵĵç×Ó·¢ÉäÄÜÁ¦£¬ÔÚÎٵ缫¼ÓÈë΢Á¿Ï¡ÍÁÔªËØîÊ¡¢î桢ﯵȵÄÑõ»¯Îïºó£¬µç×ÓÒݳö¹¦ÏÔÖø½µµÍ£¬ÔØÁ÷ÄÜÁ¦ÏÔ×ÅÌá¸ß ¡£ÂÁºÏ½ðTIGº¸Ê±£¬ÎÙ¼«×÷Ϊµç¼«Ö÷ÒªÆð´«µ¼µçÁ÷¡¢Òýȼµç»¡ºÍά³Öµç»¡Õý³£È¼ÉÕµÄ×÷Óà ¡£³£ÓÃÎÙ¼«ÖÊÁÏ·Ö´¿ÎÙ¡¢îÊÎÙ¼°îæÎÙµÈ ¡£

£¨2£©º¸½Ó¹¤ÒÕ²ÎÊý

ΪÁË»ñµÃÓÅÁ¼µÄº¸·ì³ÉÐμ°º¸½ÓÖÊÁ¿£¬Ó¦Æ¾Ö¤º¸¼þµÄÊÖÒÕÒªÇ󣬺ÏÀíµØÑ¡¶¨º¸½Ó¹¤ÒÕ²ÎÊý ¡£ÂÁºÏ½ðÊÖ¹¤TIGº¸µÄÖ÷Òª¹¤ÒÕ²ÎÊýÓеçÁ÷ÖÖÀà¡¢¼«ÐԺ͵çÁ÷¾Þϸ¡¢±£»¤ÆøÌåÁ÷Á¿¡¢ÎÙ¼«Éì³ö³¤¶È¡¢Åç×ìÖÁ¹¤¼þµÄ¾àÀëµÈ ¡£×Ô¶¯TIGº¸µÄ¹¤ÒÕ²ÎÊý»¹°üÀ¨µç»¡µçѹ£¨»¡³¤£©¡¢º¸½ÓËÙÂʼ°ËÍË¿ËÙÂʵÈ ¡£

 

¹¤ÒÕ²ÎÊýÊÇÆ¾Ö¤±»º¸ÖÊÁϺͺñ¶È£¬ÏÈÈ·¶¨ÎÙ¼«Ö±¾¶ÓëÐÎ×´¡¢º¸Ë¿Ö±¾¶¡¢±£»¤ÆøÌå¼°Á÷Á¿¡¢Åç×ì¿×¾¶¡¢º¸½ÓµçÁ÷¡¢µç»¡µçѹºÍº¸½ÓËÙÂÊ£¬ÔÙÆ¾Ö¤ÏÖʵº¸½ÓЧ¹ûµ÷½âÓйزÎÊý£¬Ö±ÖÁÇкÏʹÓÃÒªÇóΪֹ ¡£

5.ÂÁºÏ½ðTIGº¸¹¤ÒÕ²ÎÊýµÄÑ¡ÓÃÒªµãÈçÏÂ

1£©Åç×ì¿×¾¶Óë±£»¤ÆøÌåÁ÷Á¿  

ÂÁºÏ½ðTIGµÄÅç×ì¿×¾¶Îª5¡«22©L£»±£»¤ÆøÌåÁ÷Á¿Ò»Ñùƽ³£Îª5¡«15L/min ¡£

2£©ÎÙ¼«Éì³ö³¤¶È¼°Åç×ìÖÁ¹¤¼þµÄ¾àÀë  

ÎÙ¼«Éì³ö³¤¶È£º¶Ô½Óº¸·ìʱһÑùƽ³£Îª5¡«6©L£¬½Çº¸·ìʱһÑùƽ³£Îª7¡«8©L ¡£Åç×ìÖÁ¹¤¼þµÄ¾àÀëÒ»Ñùƽ³£È¡10©L×óÓÒΪÒË ¡£

3£©º¸½ÓµçÁ÷Ó뺸½Óµçѹ Óë°åºñ¡¢ÌÖÂÛÐÎʽ¡¢º¸½ÓλÖü°º¸¹¤ÊÖÒÕˮƽÓйØ ¡£

ÊÖ¹¤TIGº¸Ê±£¬½ÓÄɽ»Á÷µçÔ´£¬º¸½Óºñ¶ÈСÓÚ6©LÂÁºÏ½ðʱ£¬***´óº¸½ÓµçÁ÷¿Éƾ֤µç¼«Ö±¾¶d°´¹«Ê½I=£¨60¡«65£©dÈ·¶¨ ¡£µç»¡µçѹÖ÷ÒªÓÉ»¡³¤¾öÒ飬ͨ³£Ê¹»¡³¤½üËÆ¼´ÊÇÎÙ¼«Ö±¾¶½ÏÁ¿ºÏÀí ¡£

4£©º¸½ÓËÙÂÊ  

ÂÁºÏ½ðTIGº¸Ê±£¬ÎªÁ˼õС±äÐΣ¬Ó¦½ÓÄɽϿìµÄº¸½ÓËÙÂÊ ¡£ÊÖ¹¤TIGº¸Ò»Ñùƽ³£ÊǺ¸¹¤Æ¾Ö¤È۳ؾÞϸ¡¢ÈÛ³ØÐÎ×´ºÍÁ½²àÈÛºÏÇéÐÎËæÊ±µ÷½âº¸½ÓËÙÂÊ£¬Ò»Ñùƽ³£µÄº¸½ÓËÙÂÊΪ8¡«12m/h;×Ô¶¯TIGº¸Ê±£¬¹¤ÒÕ²ÎÊýÉ趨֮ºó£¬ÔÚº¸½ÓÀú³ÌÖк¸½ÓËÙÂÊÒ»Ñùƽ³£ÎȹÌ ¡£

5£©º¸Ë¿Ö±¾¶  

Ò»Ñùƽ³£ÓɰåºñºÍº¸½ÓµçÁ÷È·¶¨£¬º¸Ë¿Ö±¾¶ÓëÁ½ÕßÖ®¼ä³ÊÕý±È¹ØÏµ ¡£

image.png

1£©Æø¿×±¬·¢Ôµ¹ÊÔ­ÓÉ 

ë²Æø´¿¶ÈµÍ»òë²Æø¹Ü·ÄÚÓÐË®·Ö¡¢Â©ÆøµÈ£»º¸Ë¿»òĸ²ÄÆÂ¿ÚÖÜΧº¸Ç°Î´ÕûÀíÇå½à»òÕûÀíºóÓÖ±»ÎÛÎˮ·ÖµÈÕ´ÎÛ£»º¸½ÓµçÁ÷ºÍº¸ËÙ¹ý´ó»ò¹ýÐ ¡£»È۳ر£»¤Ç·¼Ñ£¬µç»¡²»ÎÈ£¬µç»¡¹ý³¤£¬ÎÙ¼«Éì³ö¹ý³¤µÈ ¡£

±ÜÃâ²½·¥ 

°ü¹Üë²ÆøµÄ¹Ü·£¬Ñ¡ÔñÈÏÕæÕûÀíº¸Ë¿¡¢º¸¼þ£¬ÕûÀíºóʵʱº¸½Ó£¬²¢±ÜÃâÔÙ´ÎÎÛȾ ¡£¸üÐÂËÍÆø¹Ü·£¬Ñ¡ÔñºÏÊÊµÄÆøÌåÁ÷Á¿£¬µ÷½âºÃÎÙ¼«Éì³ö³¤¶È£»×¼È·Ñ¡Ôñº¸½Ó¹¤ÒÕ²ÎÊý ¡£ÐëҪʱ£¬¿ÉÒÔ½ÓÄÉÔ¤Èȹ¤ÒÕ£¬º¸½ÓÏÖ³¡×°µ²·ç×°Ö㬱ÜÃâÏÖ³¡ÓзçÁ÷¶¯ ¡£

2£©ÁÑÎÆ±¬·¢Ôµ¹ÊÔ­ÓÉ  

º¸Ë¿ºÏ½ðÒòËØÑ¡Ôñ²»µ±£»µ±º¸·ìÖеÄþº¬Á¿Ð¡ÓÚ3%£¬»òÌú¡¢¹èÔÓÖʺ¬Á¿Áè¼Ý»®×¼Ê±£¬ÁÑÎÆÇãÏòÔö´ó£»º¸Ë¿µÄÈÛ»¯ÎÂ¶ÈÆ«¸ßʱ£¬»áÒýÆðÈÈÓ°ÏìÇøÒº»¯ÁÑÎÆ£»½á¹¹Éè¼Æ²»¶ÔÀí£¬º¸·ì¹ýÓÚ¼¯ÖлòÊÜÈÈÇøÎ¶ȹý¸ß£¬Ôì³ÉÌÖÂÛî¿°íÓ¦Á¦¹ý´ó£»¸ß×ÇÍ£Áôʱ¼ä³¤£¬×éÖ¯¹ýÈÈ£»»¡¿ÓûÌîÂú£¬·ºÆð»¡¿ÓÁÑÎÆµÈ ¡£

±ÜÃâ²½·¥  

ËùÑ¡º¸Ë¿µÄÒòËØÓëĸ²ÄҪƥÅ䣻¼ÓÈëÒý»¡°å»ò½ÓÄɵçÁ÷Ë¥¼õ×°ÖÃÌîÂú»¡¿Ó£»×¼È·Éè¼Æº¸½Ó½á¹¹£¬ºÏÀí°²Åź¸·ì£¬Ê¹º¸·ìÖ»¹Ü±Ü¿ªÓ¦Á¦¼¯Öд¦£¬Ñ¡ÔñºÏÊʵĺ¸½Ó˳Ðò£»¼õСº¸½ÓµçÁ÷»òÊʵ±ÔöÌíº¸½ÓËÙÂÊ ¡£

image.png

3£©Î´º¸Í¸±¬·¢Ôµ¹ÊÔ­ÓÉ  

º¸½ÓËٶȹý¿ì£¬»¡³¤¹ý´ó£¬º¸¼þ¼ä϶¡¢ÆÂ¿Ú½Ç¶È¡¢º¸½ÓµçÁ÷¾ù¹ýС£¬¶Û±ß¹ý´ó£»¹¤¼þÆÂ¿Ú±ßÑØµÄë´Ì¡¢µ×±ßµÄÎÛ¹¸º¸Ç°Ã»Óгý¾»£»º¸¾æÓ뺸˿Çã½Ç²»×¼È· ¡£

±ÜÃâ²½·¥  

׼ȷѡÔñ¼ä϶¡¢¶Û±ß¡¢ÆÂ¿Ú½Ç¶ÈºÍº¸½Ó¹¤ÒÕ²ÎÊý£»ÔöÇ¿Ñõ»¯Ä¤¡¢ÈÛ¼Á¡¢ÈÛÔüºÍÓÍÎÛµÄÕûÀí£»Ìá¸ß²Ù×÷ÊÖÒÕµÈ ¡£

4£©º¸·ì¼ÐÎÙ±¬·¢Ôµ¹ÊÔ­ÓÉ  

½Ó´¥Òý»¡ËùÖ£»ÎÙ¼«×îºóÐÎ×´Ó뺸½ÓµçÁ÷Ñ¡ÔñµÃ²»¶ÔÀí£¬Ê¹¼â¶ËÍÑÂ䣻ÌîË¿´¥¼°µ½ÈÈÎÙ¼«¼â¶ËºÍ´íÓÃÁËÑõ»¯ÐÔÆøÌå ¡£

±ÜÃâ²½·¥  

½ÓÄɏ߯µ¸ßѹÂö³åÒý» ¡£»Æ¾Ö¤Ñ¡ÓõĵçÁ÷£¬½ÓÄɺÏÀíµÄÎÙ¼«¼â¶ËÐÎ×´£»¼õСº¸½ÓµçÁ÷£¬ÔöÌíÎÙ¼«Ö±¾¶£¬Ëõ¶ÌÎÙ¼«Éì³ö³¤¶È£»¸üжèÐÔÆøÌ壻Ìá¸ß²Ù×÷ÊÖÒÕ£¬ÎðʹÌîË¿ÓëÎÙ¼«½Ó´¥µÈ ¡£

 

5£©Ò§±ß±¬·¢Ôµ¹ÊÔ­ÓÉ  

º¸½ÓµçÁ÷Ì«´ó£¬µç»¡µçѹ̫¸ß£¬º¸¾æ°Ú·ù²»ÔȳÆ£¬Ìî˿̫ÉÙ£¬º¸½ÓËÙÂÊÌ«¿ì ¡£

±ÜÃâ²½·¥  

¼õСº¸½ÓµçÁ÷Óëµç»¡µçѹ£¬¼á³Öº¸¾æ°Ú·ùÔȳÆ£¬Êʵ±ÔöÌíËÍË¿ËÙÂÊ»ò½µµÍº¸½ÓËÙÂÊ ¡£

6.Öý¼þͨÀý²¹º¸¹¤ÒÕ

ͨ³£µÄÂÁºÏ½ðÖý¼þȱÏݾù¿ÉÒÔ½ÓÄÉë²»¡º¸½Ó¹¤ÒÕ¾ÙÐв¹º¸Õü¾È,¶øÒÔ½»Á÷TIGº¸ÒªÁì²¹º¸Ð§¹ûΪ¼Ñ ¡£

½ÓÄɲ¹º¸¹¤ÒÕʵÑéÖý¼þȱÏݲ¹º¸Ê±,³ýÁËÒÔÉÏÌáµ½µÄÒ»Ñùƽ³£×ö·¨Èçº¸Ç°×¢ÖØÕûÀíº¸Ë¿ºÍ¹¤¼þ´ýº¸²¿Î»,Ñ¡ÓúÏÀíµÄº¸Ë¿ÖÊÁÏ,Ñ¡Ôñ¶Ì»¡ºÍС½Ç¶Èº¸Ë¿¼ÓÈë·½·¨¾ÙÐÐÊ©º¸µÈÒªµãÖ®Íâ,ÔÚʵ¼ùÖÐÕë¶Ô²î±ðȱÏÝÀàÐÍÉÐÓÐÐí¶àÀֳɵÄÂÄÀúÖµµÃ½è¼ø,ÈçÖ»¹ÜÑ¡ÓÃСµçÁ÷Ê©º¸;Ñ¡Óò¹º¸Ê±µÄº¸Ë¿ºÏ½ðÒòËØ¸ßÓÚĸ²Ä,ÒÔ±ãÔÚ²¹º¸Àú³ÌÖÐÔö²¹ÉÕËðºÏ½ð,ʹº¸·ìÒòËØÓëĸ²Ä¼á³ÖÒ»ÖÂ;¶Ô´øÓÐÁÑÎÆÈ±ÏݵÄÖý¼þ²¹º¸Ç°ÔÚÁ½Í·´òÖ¹ÁÑ¿×;º¸½ÓʱӦÊ×ÏȼÓÈÈ´ýº¸²¿Î»,½ÓÄÉ×󺸷¨ÌîË¿,ÒÔÀûÓÚÊӲ캸·ìµÄÈÛ»¯ÇéÐÎ,´ýÊ©º¸´¦ÈÛ»¯ºóÔÙÐÐÌîË¿ÒÔÐγɳä·ÖÈóʪµÄÈÛ³Ø;µ±È±Ïݳߴç½Ï´óʱΪÁËÌá¸ß²¹º¸Ð§ÂÊ,¿ÉÔڹŰåTIGº¸Ç°½«ºÜ±¡µÄÒ»²ãÍâò»îÐÔ¼Á(¼ò³ÆATIG»îÐÔ¼Á)Í¿·óÔÚÊ©º¸Î»ÖÃÍâò,º¸½Óʱ»îÐÔ¼ÁÒýÆðº¸½Óµç»¡Ëõ¶Ì»òÈÛ³ØÄÚ½ðÊôÁ÷̬±¬·¢×ª±ä,ʹµÃº¸·ìÈÛÉîÔöÌí,ÔÚ¾ÙÐÐÂÁºÏ½ð½»Á÷TIGº¸Ê±,ÊÇÔÚº¸·ìÍâòͿ·óÒ»²ãSiO2»îÐÔ¼ÁÒԸı亸·ìÈÛÉî¡¢ïÔÌ­Ô¤ÈȳÌÐòºÍ½µµÍº¸½ÓÄѶÈ ¡£

image.png

7.¿¢ÊÂÓï

ÂÁºÏ½ðµÄº¸½ÓºÍ²¹º¸Í¨³£¿É½ÓÄÉÀû±ãºÍµÍ±¾Ç®µÄTIGºÍMIGë²»¡º¸ÒªÁì ¡£µ±½ÓÄɸßÄÜÊøÁ÷º¸ºÍ½Á°èĦ²Áº¸µÈÂÁºÏ½ðº¸½Óй¤ÒÕʱ,¿ÉÒÔÓÐÓÃ×èÖ¹ºÏ½ðÔªËØÉÕËð¡¢ÌÖÂÛÈí»¯ºÍº¸½Ó±äÐεÈÎÊÌâ,ÓÈÆäÊǽÁ°èĦ²Áº¸Îª¹ÌÏàÅþÁ¬¾ßÓÐÂÌÉ«»·±£µÄÌØµã ¡£

ͨÀý²¹º¸ÒªÁìÓÃÓÚÂÁºÏ½ðÖý¼þȱÏݲ¹º¸Ê±,Ϊ×èÖ¹º¸½ÓȱÏÝ,Ӧע֨º¸Ç°ÕûÀí¡¢Ñ¡ÅäºÏÀíµÄº¸Ë¿ÌîÁϺÍ׼ȷµÄº¸½Ó¹¤Òչ淶,ͨ³£ÒËÑ¡Óý»Á÷TIG²¹º¸ ¡£

ÔÚÖý¼þȱÏÝÇéÐÎÌØÊâºÍÌõ¼þ¾ß±¸Ê±,¿ÉÒÔÍŽáÏÖʵ½ÓÄÉÌØÖÖ²¹º¸ÒªÁì,ÒÔ±ãÌá¸ßÂÁºÏ½ðÖý¼þµÄ²¹º¸ÖÊÁ¿ ¡£

ȪԴ£ºãå·ç»úе

 

 

 


18638867822

ÍøÕ¾µØÍ¼